x
伤感标签
伤感图片
伤感说说
伤感的句子说说心情
伤感图片
空间说说
心情说说
伤感图片带字
非主流伤感图片
爱情说说
女生伤感说说
人生感悟
唯美伤感图片
女生伤感图片
心情不好的说说
说说带图片
关于生活的说说
唯美意境图片
说说心情短语
悲伤的图片
唯美意境伤感图片
只有字的伤感图片
qq空间说说带图片
个性说说
说说图片
励志名言
伤心的图片
情感口述
一句话经典语录
美甲图片
图片大全
感悟人生的经典句子
短句吧
情感故事
情感图片
微信头像男
动态壁纸
抖音文案
动漫配图
伤感标签
首页
说说
动漫
口述
句子
图片
首页
>
altium画原理图步骤
altium画原理图步骤,altium画pcb详细步骤
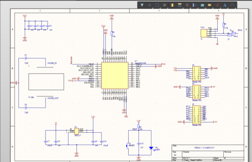
使用altium designer软件绘制一个stm32最小系统的电路原理图,pcb图.
altiumdesigner绘制stm32f103c8t6最小系统原理图
自己画的51单片机开发板原理图pcb工程文件altium格式
altiumdesigner绘制stm32最小系统原理图
altiumdesigner软件绘制stm32最小系统电路原理图
更多推荐
altium画pcb详细步骤
ad原理图绘制完整步骤
ad画pcb板电路图的步骤
原理图工作原理
简单原理图
ad原理图
pcb原理图
原理图
原理图实物
l298n原理图
9013引脚图和原理图
双速电机接线图原理图
液压原理图
放大电路原理图
整流桥的作用和原理图
plc接线原理图
单片机原理图
剪窗花步骤图(最简单)
电气原理图
永动机原理图
窗花的剪法步骤图
1一3岁宝宝简笔画步骤
冷凝器的作用及原理图
空调安装步骤图解
多用电表原理图及解释
双控开关原理图
三系杂交水稻原理图
鼓刹原理图
包粽子的方法与步骤图
电气原理图符号大全
说说分类
伤感说说
空间说说
心情说说
爱情说说
女生伤感
人生感悟
心情不好
说说带图片
生活的说说
心情短语
qq空间说说
个性说说
励志名言
经典语录
感悟人生
伤感句子
短句吧
情感故事
图片分类
伤感图片
伤感带字
非主流伤感
唯美伤感
女生伤感
唯美意境
悲伤的图片
意境伤感
只有字伤感
说说图片
伤心的图片
美甲图片
图片大全