x
伤感标签
伤感图片
伤感说说
伤感的句子说说心情
伤感图片
空间说说
心情说说
伤感图片带字
非主流伤感图片
爱情说说
女生伤感说说
人生感悟
唯美伤感图片
女生伤感图片
心情不好的说说
说说带图片
关于生活的说说
唯美意境图片
说说心情短语
悲伤的图片
唯美意境伤感图片
只有字的伤感图片
qq空间说说带图片
个性说说
说说图片
励志名言
伤心的图片
情感口述
一句话经典语录
美甲图片
图片大全
感悟人生的经典句子
短句吧
情感故事
情感图片
微信头像男
动态壁纸
抖音文案
动漫配图
伤感标签
首页
说说
动漫
口述
句子
图片
首页
>
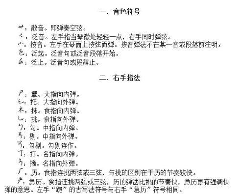
古琴指法
古琴指法,古琴音位图
古琴入门知识 减字谱符号及指法(一)
[转载]新中国第一本古琴教程 指法注释篇 非常珍贵的资料
古琴指法
减字谱 指法表 西安古琴培训 18291959586
古琴文献《则全和尚节奏指法》考
更多推荐
古琴音位图
古琴乐谱
流水古琴谱
古琴构造
归去来兮辞古琴谱
古琴徽位对应音图
古琴手法
古琴指法谱
古琴普
古琴琴弦对应的简谱
古琴跪指
古琴指法减字谱
古琴指法尤
古琴指法视频教程
古琴基础
琵琶语古琴减字谱
古琴基础指法
古琴托
古琴三不弹
古琴指法谱字集成
古琴指法打
古琴指法剔
古琴指法勾
古琴指法索铃
古琴初学入门
古琴指法打圆
古琴抹
古琴指法全扶
古琴指法抹挑勾剔
古琴指法 拨
说说分类
伤感说说
空间说说
心情说说
爱情说说
女生伤感
人生感悟
心情不好
说说带图片
生活的说说
心情短语
qq空间说说
个性说说
励志名言
经典语录
感悟人生
伤感句子
短句吧
情感故事
图片分类
伤感图片
伤感带字
非主流伤感
唯美伤感
女生伤感
唯美意境
悲伤的图片
意境伤感
只有字伤感
说说图片
伤心的图片
美甲图片
图片大全