x
伤感标签
伤感图片
伤感说说
伤感的句子说说心情
伤感图片
空间说说
心情说说
伤感图片带字
非主流伤感图片
爱情说说
女生伤感说说
人生感悟
唯美伤感图片
女生伤感图片
心情不好的说说
说说带图片
关于生活的说说
唯美意境图片
说说心情短语
悲伤的图片
唯美意境伤感图片
只有字的伤感图片
qq空间说说带图片
个性说说
说说图片
励志名言
伤心的图片
情感口述
一句话经典语录
美甲图片
图片大全
感悟人生的经典句子
短句吧
情感故事
情感图片
微信头像男
动态壁纸
抖音文案
动漫配图
伤感标签
首页
说说
动漫
口述
句子
图片
首页
>
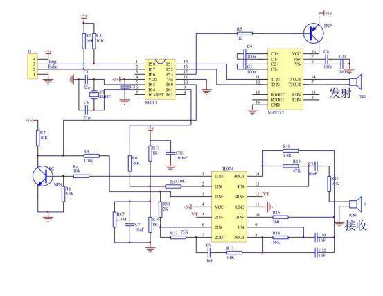
超声波原理图
超声波原理图,超声波模块原理图
一种超声波测距系统的设计和实现
超声波传感器原理图.png
超声波基本原理
针对大功率超声波电源高精度高功率输出的控制策略设计
超声波测距原理(带原理图及源码)
更多推荐
超声波模块原理图
超声波原理
超声波清洗机原理图解
原理图工作原理
超声波示意图
超声波波形
超声波图片
原理图
超声波换能器
超声波发生器
超声波
液压原理图
超声波逆变器
ad原理图
原理图实物
超声波振子
超声波的应用
超声波振动筛
超声波仪器
电气原理图
pcb原理图
超声波水表
简单原理图
单片机原理图
双速电机接线图原理图
放大电路原理图
超声波清洗机
超声波卡通图片
超声波治疗仪
超声波捕鱼器
说说分类
伤感说说
空间说说
心情说说
爱情说说
女生伤感
人生感悟
心情不好
说说带图片
生活的说说
心情短语
qq空间说说
个性说说
励志名言
经典语录
感悟人生
伤感句子
短句吧
情感故事
图片分类
伤感图片
伤感带字
非主流伤感
唯美伤感
女生伤感
唯美意境
悲伤的图片
意境伤感
只有字伤感
说说图片
伤心的图片
美甲图片
图片大全