x
伤感标签
伤感图片
伤感说说
伤感的句子说说心情
伤感图片
空间说说
心情说说
伤感图片带字
非主流伤感图片
爱情说说
女生伤感说说
人生感悟
唯美伤感图片
女生伤感图片
心情不好的说说
说说带图片
关于生活的说说
唯美意境图片
说说心情短语
悲伤的图片
唯美意境伤感图片
只有字的伤感图片
qq空间说说带图片
个性说说
说说图片
励志名言
伤心的图片
情感口述
一句话经典语录
美甲图片
图片大全
感悟人生的经典句子
短句吧
情感故事
情感图片
微信头像男
动态壁纸
抖音文案
动漫配图
伤感标签
首页
说说
动漫
口述
句子
图片
首页
>
硬胶囊制备工艺流程图
硬胶囊制备工艺流程图,胶囊制备工艺流程图
上海德雅生物科技硬胶囊生产工艺流程图
保健品工艺制备图
最新特种油精炼厂工艺流程图柠檬酸
一种超纯煤的制备工艺制造技术,纯化水制备工艺流程图
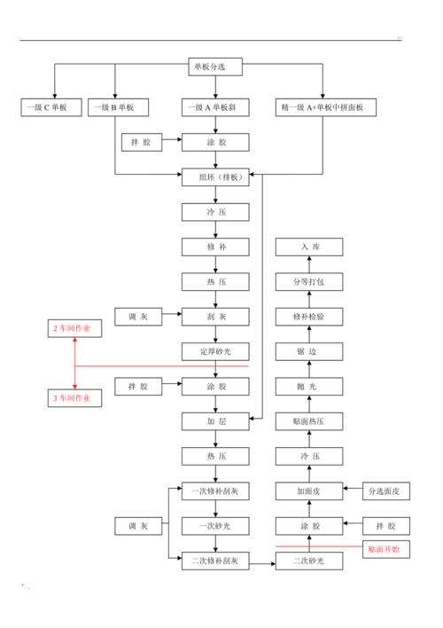
胶合板工艺流程图
更多推荐
胶囊制备工艺流程图
硬胶囊的制备工艺流程
颗粒制备工艺流程图
胶囊剂工艺流程图
硬胶囊剂生产工艺流程
胶囊剂生产工艺流程图
硬胶囊制备岗位设备
带控制点工艺流程图
工艺流程图图纸
工艺流程图图例
工艺流程图示意图
生产工艺流程图怎么做
生产工艺流程图
化学工艺流程图
工艺流程图
高炉炼铁工艺流程图
工艺流程图简图
产品工艺流程图
机械加工工艺流程图
产品的生产工艺流程图
胶囊制作过程
pfd工艺流程图
aao工艺流程图
a2o工艺流程图
服装生产工艺流程图
服装工艺流程图
食品工艺流程图
酿酒工艺流程图
工艺流程图符号
工艺流程图怎么画
说说分类
伤感说说
空间说说
心情说说
爱情说说
女生伤感
人生感悟
心情不好
说说带图片
生活的说说
心情短语
qq空间说说
个性说说
励志名言
经典语录
感悟人生
伤感句子
短句吧
情感故事
图片分类
伤感图片
伤感带字
非主流伤感
唯美伤感
女生伤感
唯美意境
悲伤的图片
意境伤感
只有字伤感
说说图片
伤心的图片
美甲图片
图片大全