x
伤感标签
伤感图片
伤感说说
伤感的句子说说心情
伤感图片
空间说说
心情说说
伤感图片带字
非主流伤感图片
爱情说说
女生伤感说说
人生感悟
唯美伤感图片
女生伤感图片
心情不好的说说
说说带图片
关于生活的说说
唯美意境图片
说说心情短语
悲伤的图片
唯美意境伤感图片
只有字的伤感图片
qq空间说说带图片
个性说说
说说图片
励志名言
伤心的图片
情感口述
一句话经典语录
美甲图片
图片大全
感悟人生的经典句子
短句吧
情感故事
情感图片
微信头像男
动态壁纸
抖音文案
动漫配图
伤感标签
首页
说说
动漫
口述
句子
图片
首页
>
c15混凝土垫层
c15混凝土垫层,混凝土垫层滑动层
二,东干五级渠险段改建工程c15混凝土10cm厚垫层浇筑成型150米.
怎么计算c15垫层混凝土工程量?
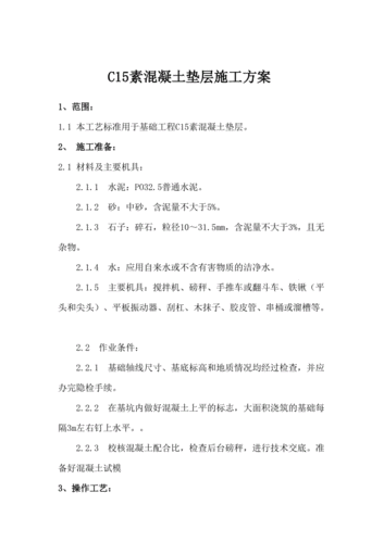
c15素混凝土垫层施工方案.doc
6号挡墙第十到十二段基础垫层浇筑,工人4名,泵车一台,c15砼34方
西侧扶壁式挡墙c15混凝土垫层浇筑
更多推荐
混凝土垫层滑动层
混凝土垫层
水泥混凝土垫层
混凝土基础垫层
细石混凝土垫层
管道混凝土垫层
混凝土垫层施工工艺
混凝土垫层模板
透水混凝土垫层
挡土墙混凝土垫层图片
c15混凝土
混凝土垫层图片
混凝土C15
c15混凝土图片
混凝土垫块
c20混凝土
混凝土基层
混凝土基础
混凝土
灰土垫层
轻集料混凝土
现浇混凝土
透水混凝土面层
普通混凝土
细石混凝土
陶粒混凝土
混凝土试块
混凝土浇筑
钢筋混凝土基础
混凝土铣刨机
说说分类
伤感说说
空间说说
心情说说
爱情说说
女生伤感
人生感悟
心情不好
说说带图片
生活的说说
心情短语
qq空间说说
个性说说
励志名言
经典语录
感悟人生
伤感句子
短句吧
情感故事
图片分类
伤感图片
伤感带字
非主流伤感
唯美伤感
女生伤感
唯美意境
悲伤的图片
意境伤感
只有字伤感
说说图片
伤心的图片
美甲图片
图片大全