x
伤感标签
伤感图片
伤感说说
伤感的句子说说心情
伤感图片
空间说说
心情说说
伤感图片带字
非主流伤感图片
爱情说说
女生伤感说说
人生感悟
唯美伤感图片
女生伤感图片
心情不好的说说
说说带图片
关于生活的说说
唯美意境图片
说说心情短语
悲伤的图片
唯美意境伤感图片
只有字的伤感图片
qq空间说说带图片
个性说说
说说图片
励志名言
伤心的图片
情感口述
一句话经典语录
美甲图片
图片大全
感悟人生的经典句子
短句吧
情感故事
情感图片
微信头像男
动态壁纸
抖音文案
动漫配图
伤感标签
首页
说说
动漫
口述
句子
图片
首页
>
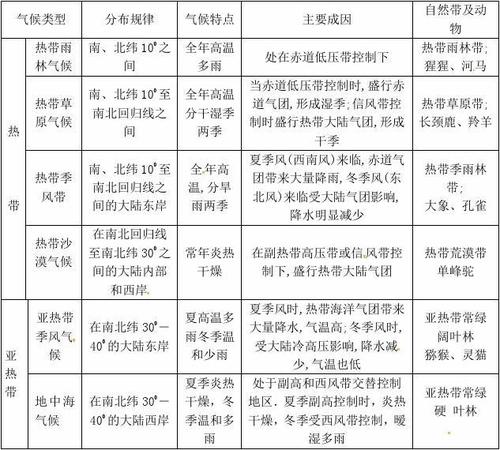
七年级地理世界气候图
七年级地理世界气候图,七年级地理气候类型图
粤教版地理世界的主要气候类型七年级上册2014年9月新编教案
湘教版七年级地理上册知识点
七年级地理 地图 世界气候类型图
初一地理_世界的气候_ppt课件
河北省清河挥公实验中学七年级地理上学期期末复习4 世界气候 新人教
更多推荐
七年级地理气候类型图
七年级气候思维导图
初一地理十二种气候图
初中地理气候图
七年级下册地理书
世界的气候思维导图
初中地理气候类型图
中国地理气候图
世界气候类型思维导图
地理气候类型图
地理全球气候类型图
地理气候类型速记图
地理十二种气候类型图
地理11种气候类型图
地理气候类型分布图
地理热带气候类型图
地理气候类型及特征图
地理气候类型
地理气候
世界地理轮廓图
地理气候分布图简图
七年级下册数学知识点
七年级下册
七年级下册数学题
七年级下册生物
七年级下册语文
七年级上册
七年级下册数学书
七年级
七年级下册生物书
说说分类
伤感说说
空间说说
心情说说
爱情说说
女生伤感
人生感悟
心情不好
说说带图片
生活的说说
心情短语
qq空间说说
个性说说
励志名言
经典语录
感悟人生
伤感句子
短句吧
情感故事
图片分类
伤感图片
伤感带字
非主流伤感
唯美伤感
女生伤感
唯美意境
悲伤的图片
意境伤感
只有字伤感
说说图片
伤心的图片
美甲图片
图片大全