x
伤感标签
伤感图片
伤感说说
伤感的句子说说心情
伤感图片
空间说说
心情说说
伤感图片带字
非主流伤感图片
爱情说说
女生伤感说说
人生感悟
唯美伤感图片
女生伤感图片
心情不好的说说
说说带图片
关于生活的说说
唯美意境图片
说说心情短语
悲伤的图片
唯美意境伤感图片
只有字的伤感图片
qq空间说说带图片
个性说说
说说图片
励志名言
伤心的图片
情感口述
一句话经典语录
美甲图片
图片大全
感悟人生的经典句子
短句吧
情感故事
情感图片
微信头像男
动态壁纸
抖音文案
动漫配图
伤感标签
首页
说说
动漫
口述
句子
图片
首页
>
德芙广告分镜头脚本
德芙广告分镜头脚本,娃哈哈广告分镜头脚本
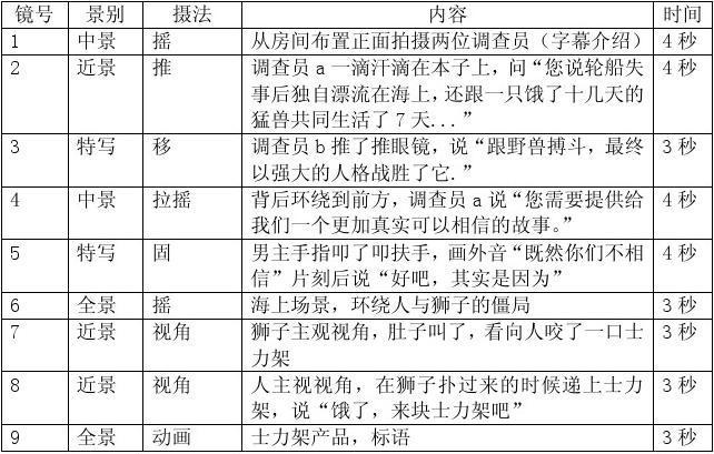
士力架广告策划文案与分镜头脚本
绿箭广告分镜头脚本
分镜头脚本范本
潘婷广告分镜头脚本.doc
德芙广告分镜头脚本
更多推荐
娃哈哈广告分镜头脚本
雪碧广告分镜头脚本
德芙赫本广告镜头分析
益达广告分镜头脚本
彩虹糖广告分镜头脚本
广告分镜头脚本模板
广告分镜头脚本
广告分镜头脚本画面
电视广告分镜头脚本
公益广告分镜头脚本
绿箭广告分镜头脚本
士力架广告分镜头脚本
口红广告分镜头脚本
30秒广告分镜头脚本
好丽友广告分镜头脚本
特仑苏广告分镜头脚本
百岁山广告分镜头脚本
广告分镜头画面
宣传片分镜头脚本
公益广告分镜头
分镜头脚本
校园分镜头脚本
分镜头脚本简单
分镜头脚本模板
分镜头脚本范例
分镜头脚本文字
简单分镜头脚本范例
优秀分镜头脚本范例
姜文分镜头脚本
分镜头脚本范例模板
说说分类
伤感说说
空间说说
心情说说
爱情说说
女生伤感
人生感悟
心情不好
说说带图片
生活的说说
心情短语
qq空间说说
个性说说
励志名言
经典语录
感悟人生
伤感句子
短句吧
情感故事
图片分类
伤感图片
伤感带字
非主流伤感
唯美伤感
女生伤感
唯美意境
悲伤的图片
意境伤感
只有字伤感
说说图片
伤心的图片
美甲图片
图片大全