x
伤感标签
伤感图片
伤感说说
伤感的句子说说心情
伤感图片
空间说说
心情说说
伤感图片带字
非主流伤感图片
爱情说说
女生伤感说说
人生感悟
唯美伤感图片
女生伤感图片
心情不好的说说
说说带图片
关于生活的说说
唯美意境图片
说说心情短语
悲伤的图片
唯美意境伤感图片
只有字的伤感图片
qq空间说说带图片
个性说说
说说图片
励志名言
伤心的图片
情感口述
一句话经典语录
美甲图片
图片大全
感悟人生的经典句子
短句吧
情感故事
情感图片
微信头像男
动态壁纸
抖音文案
动漫配图
伤感标签
首页
说说
动漫
口述
句子
图片
首页
>
N_S流程图输出最大的数
N_S流程图输出最大的数,ns流程图求最大公约数
用传统流程图表示该算法:依次将10个数输入,要求将其中最大的数输出
依次将十个数输入,要求输出其最大值的流程图
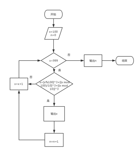
用流程图描述100-999的水仙花数
对任意输入三个数x,y,z,按大小顺序输出x,y,z主图和子程序算法流程图
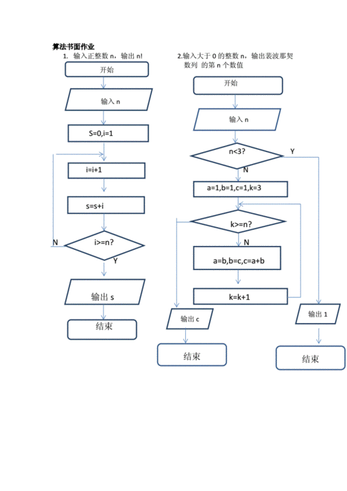
算法流程图(求n!及斐波纳契数).doc 1页
更多推荐
ns流程图求最大公约数
abc三个数大小流程图
三个数从小到大流程图
N_S流程图输出最大的数
流程图的图形说明
N为8的FFT算法流程图
流程图转换为ns图例题
最大公约数NS流程图
N-S流程图
n-s流程图怎么画
数学流程图
程序流程图
ns流程图例题
流程图
流程图怎么做
ns流程图
流程图简单
系统流程图
流程图符号
流程图设计
流程图模板
c语言ns流程图怎么画
流程图制作
工作流程图
业务流程图
n-s图
c语言流程图
流程图怎么画
流程图卡通图
入党程序9个流程图
说说分类
伤感说说
空间说说
心情说说
爱情说说
女生伤感
人生感悟
心情不好
说说带图片
生活的说说
心情短语
qq空间说说
个性说说
励志名言
经典语录
感悟人生
伤感句子
短句吧
情感故事
图片分类
伤感图片
伤感带字
非主流伤感
唯美伤感
女生伤感
唯美意境
悲伤的图片
意境伤感
只有字伤感
说说图片
伤心的图片
美甲图片
图片大全