x
伤感标签
伤感图片
伤感说说
伤感的句子说说心情
伤感图片
空间说说
心情说说
伤感图片带字
非主流伤感图片
爱情说说
女生伤感说说
人生感悟
唯美伤感图片
女生伤感图片
心情不好的说说
说说带图片
关于生活的说说
唯美意境图片
说说心情短语
悲伤的图片
唯美意境伤感图片
只有字的伤感图片
qq空间说说带图片
个性说说
说说图片
励志名言
伤心的图片
情感口述
一句话经典语录
美甲图片
图片大全
感悟人生的经典句子
短句吧
情感故事
情感图片
微信头像男
动态壁纸
抖音文案
动漫配图
伤感标签
首页
说说
动漫
口述
句子
图片
首页
>
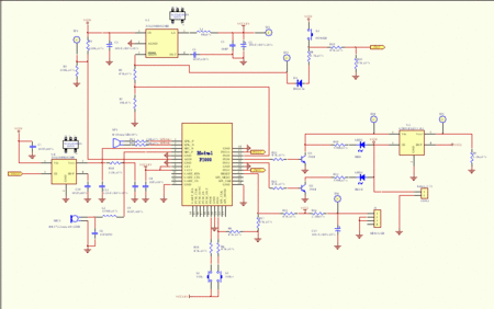
蓝牙发射电路图
蓝牙发射电路图,蓝牙电路图
求蓝牙适配器电路图!
带usb充电功能的蓝牙音箱电路原理图免费下载
hc-05蓝牙模块的参数设置与使用
蓝牙耳机充电仓的电路原理图免费下载
蓝牙耳机原理电路图
更多推荐
蓝牙电路图
蓝牙模块电路图
蓝牙音箱电路图
蓝牙功放电路图原理图
蓝牙接收器电路图
蓝牙简单电路图原理
蓝牙音箱电路图详解
蓝牙耳机电路图详解
蓝牙音箱维修电路图
蓝牙音箱电路结构图
蓝牙音响原理及电路图
自制蓝牙音箱电路图
蓝牙耳机主板电路图
蓝牙音箱电路板原理图
电路图图解
蓝牙耳机电路板分析图
音箱电路图
电路图讲解和实物图
电路图
电路图实物
蓝牙模块接线图
开关电源电路图及原理
自锁电路图
电路图入门
并联电路图
串联电路图
5v小音箱电路图
正反转控制电路图
蓝牙音箱电路板维修
点动控制电路图
说说分类
伤感说说
空间说说
心情说说
爱情说说
女生伤感
人生感悟
心情不好
说说带图片
生活的说说
心情短语
qq空间说说
个性说说
励志名言
经典语录
感悟人生
伤感句子
短句吧
情感故事
图片分类
伤感图片
伤感带字
非主流伤感
唯美伤感
女生伤感
唯美意境
悲伤的图片
意境伤感
只有字伤感
说说图片
伤心的图片
美甲图片
图片大全