x
伤感标签
伤感图片
伤感说说
伤感的句子说说心情
伤感图片
空间说说
心情说说
伤感图片带字
非主流伤感图片
爱情说说
女生伤感说说
人生感悟
唯美伤感图片
女生伤感图片
心情不好的说说
说说带图片
关于生活的说说
唯美意境图片
说说心情短语
悲伤的图片
唯美意境伤感图片
只有字的伤感图片
qq空间说说带图片
个性说说
说说图片
励志名言
伤心的图片
情感口述
一句话经典语录
美甲图片
图片大全
感悟人生的经典句子
短句吧
情感故事
情感图片
微信头像男
动态壁纸
抖音文案
动漫配图
伤感标签
首页
说说
动漫
口述
句子
图片
首页
>
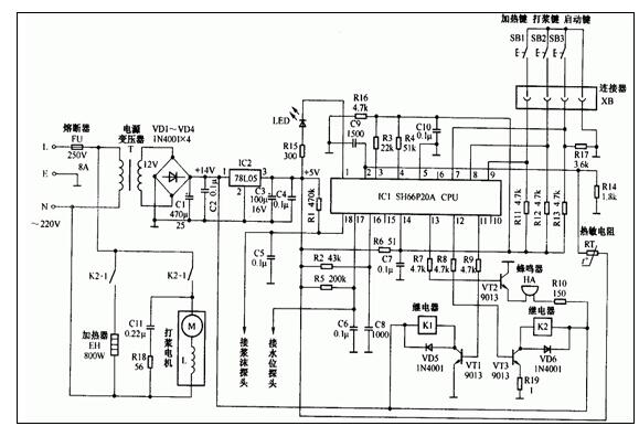
九阳豆浆机电路图维修
九阳豆浆机电路图维修,九阳豆浆机机头拆装图
九阳豆浆机原理图
九阳豆浆机电路图
九阳豆浆机dj12b-a11电路原理图
九阳豆浆机电路图
九阳豆浆机dj13b-c03sg电路及常见故障检修
更多推荐
九阳豆浆机机头拆装图
最早的九阳豆浆机
九阳豆浆机电路板图解
九阳豆浆机电路原理图
九阳豆浆机电路图纸
九阳豆浆机老款图片
九阳豆浆机电路图大全
九阳豆浆机接线图照片
九阳豆浆机内部接线图
九阳豆浆机保险丝图片
九阳豆浆机电路板维修
九阳豆浆机电路图
美的豆浆机电路图维修
九阳豆浆机主板电路图
九阳豆浆机dj12b电路图
九阳豆浆机dj13b电路图
九阳豆浆机接线图
美的豆浆机电路图
豆浆机控制板电路图
破壁机维修电路图
豆浆机电路图原理说明
豆浆机电路图工作原理
直流豆浆机电路原理图
九阳电磁炉维修图
豆浆机电路接线实拍图
九阳电压力锅维修图解
九阳电饭煲维修图解
九阳电磁炉电路图大全
九阳电饭煲电路原理图
豆浆机电机接线实物图
说说分类
伤感说说
空间说说
心情说说
爱情说说
女生伤感
人生感悟
心情不好
说说带图片
生活的说说
心情短语
qq空间说说
个性说说
励志名言
经典语录
感悟人生
伤感句子
短句吧
情感故事
图片分类
伤感图片
伤感带字
非主流伤感
唯美伤感
女生伤感
唯美意境
悲伤的图片
意境伤感
只有字伤感
说说图片
伤心的图片
美甲图片
图片大全