x
伤感标签
伤感图片
伤感说说
伤感的句子说说心情
伤感图片
空间说说
心情说说
伤感图片带字
非主流伤感图片
爱情说说
女生伤感说说
人生感悟
唯美伤感图片
女生伤感图片
心情不好的说说
说说带图片
关于生活的说说
唯美意境图片
说说心情短语
悲伤的图片
唯美意境伤感图片
只有字的伤感图片
qq空间说说带图片
个性说说
说说图片
励志名言
伤心的图片
情感口述
一句话经典语录
美甲图片
图片大全
感悟人生的经典句子
短句吧
情感故事
情感图片
微信头像男
动态壁纸
抖音文案
动漫配图
伤感标签
首页
说说
动漫
口述
句子
图片
首页
>
叠衣服比赛教案
叠衣服比赛教案,叠衣服教案
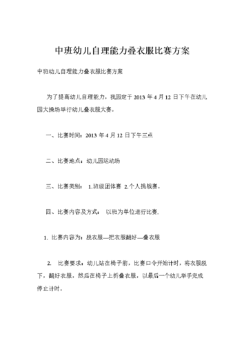
中班幼儿自理能力叠衣服比赛方案.doc
叠衣服--教学设计.docx 5页
叠衣服教学设计
【香蕉】金牛幼儿园线上教学第九期--生活课《我会叠衣服》
小班健康《我会叠衣服》ppt课件教案
更多推荐
叠衣服教案
叠衣服教案小班
小班叠衣服教案详案
叠衣服比赛
叠衣服比赛美篇
叠衣服比赛背景
叠衣服比赛活动方案
叠衣服比赛卡通
叠衣服比赛评分表
幼儿园小班叠衣服教案
速叠杯教案
叠被子教案
小班速叠杯教案
中班叠被子教案
叠衣服课件
叠衣服比赛卡通图片
叠衣服步骤图小班
给大树穿上花衣服教案
叠衣服技巧
衣服怎么叠
叠衣服
叠衣服4个步骤
小班叠衣服的活动目标
幼儿园大班速叠杯教案
小学生叠衣服步骤
叠衣服步骤图
叠衣服步骤图分解
幼儿园小班速叠杯教案
叠衣服真实
幼儿叠衣服顺口溜
说说分类
伤感说说
空间说说
心情说说
爱情说说
女生伤感
人生感悟
心情不好
说说带图片
生活的说说
心情短语
qq空间说说
个性说说
励志名言
经典语录
感悟人生
伤感句子
短句吧
情感故事
图片分类
伤感图片
伤感带字
非主流伤感
唯美伤感
女生伤感
唯美意境
悲伤的图片
意境伤感
只有字伤感
说说图片
伤心的图片
美甲图片
图片大全